Work / Assemblage Health

Building an AI-Powered Clinical Workflow & Documentation Platform

Building an AI-Powered Clinical Workflow & Documentation Platform

Services Provided

Branding & Discovery 

UX/UI design

Full-stack App Development

EHR integration

AI model integration

QA & DevOps

Cybersecurity

Industry

Healthcare & Clinical Automation

Solution Type

Web and Mobile Clinical Workflow Platform with AI Scribe & EHR Integrations

Problem Statement

Hospitals and clinical teams struggled with slow, manual documentation and disconnected workflows. Discharge notes, patient assessments, and provider handoffs were often recorded by paper, spreadsheets, or buried inside disparate EHR screens – making care coordination time-consuming and error-prone.

Assemblage Health wanted to turn their vision for an AI medical scribe and clinical automation into a HIPAA-ready digital product. They needed a partner who could translate clinical processes into a secure web + mobile platform that:

  • Streamlined discharge documentation and in-stay assessments
  • Integrated with major EHRs so data didn’t stay siloed
  • Reduced clinician administrative burden using AI-powered transcription and insights
  • Delivered a clear, secure, and auditable workflow for hospitals to adopt quickly

Problem Definition

Clinical teams were losing time to documentation – time that should be spent with patients. Existing EHRs captured data but didn’t solve the real problem: documentation workflows were fragmented, and clinical notes were often incomplete or late. Hospitals needed:

  • Real-time transcription and note capture during encounters
  • A single workflow that ties documentation to discharge, billing, and quality metrics
  • Seamless EHR interoperability so patient context travels with the note
  • A secure, auditable platform ready for clinical pilots and enterprise rollout

Solution

AcmeMinds partnered with Assemblage Health to design, build, and deploy a phased, production-ready platform that combined UX, integrations, and AI.

Phased delivery across multiple quarters

Assemblage Health number steps for mobile
Doctor seeing patient insights on a tablet device

Branding & Discovery

We started with a focused discovery phase to define Assemblage Health’s brand, story, and core user workflows.

  • Engaged with leadership and clinicians to uncover the mission of “assembling care.” Used these insights to shape the logo concept and visual direction around clarity, connection, and coordinated care.
  • Worked with clinicians, nurses, case managers, and product owners to understand real workflows and documentation challenges.
  • Defined key users - clinicians, nurses, case managers, and health IT admins to guide both brand messaging and UX decisions.
  • Built low-fidelity wireframes showing how AI scribing, note editing, and task handoffs integrate into daily care routines.
  • Ensured the identity and early product experience felt unified, human, and workflow-centric.
workflow of complicated process of clinician

Logo Concept

Assemblage Health logo
Assemblage Health logo on aqua blue background
Assemblage Health logo on navy blue background

Style Guidelines & UI Components

Assemblage Health appointments UI componentAssemblage Health Navigation UI componentAssemblage Health HCP cards UI componentAssemblage Health add appointment UI component

UX/UI Design

We transformed the discovery insights into a workflow-aligned product experience for both web and mobile.

  • Conducted role-based sessions with clinicians, nurses, case managers, and admins to map how each user interacts with notes, tasks, and patient data.
  • Created IA diagrams and detailed flowcharts to define navigation, note-editing paths, and task handoff journeys with minimal friction.
  • Designed readable interfaces with large tap targets, structured clinical sections, and streamlined quick-edit flows. Ensured clinicians could review, edit, and sign AI-generated notes with fewer clicks and clearer context.
  • Added panels for vitals, medications, labs, and recent orders so providers always see critical information while documenting.

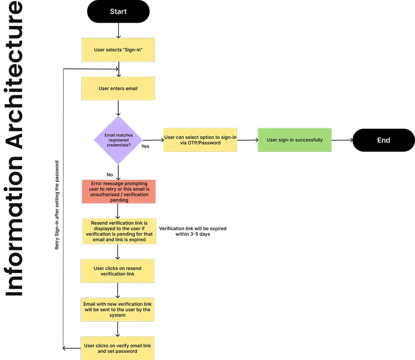
Information Architecture

Assemblage Health mobile sign-in information architecture
Assemblage Health Reports mobile screen UI
Assemblage Appointments mobile app UI
Assemblage Reports screen UI

Platform Development, Testing & Deployment

  • Implemented the web application and native mobile apps with consistent UX patterns.
  • Built a secure backend with role-based access, audit logging, and encryption-at-rest/in-transit.
  • Established CI/CD pipelines, automated tests, and monitoring for safe, repeatable releases.

Assemblage Super Admin settings web view

EHR Integrations (Cerner, EPIC, Meditech, Greenway)

  • Built FHIR-based adapters to read/write patient context, discharge instructions, and finalized notes.
  • Ensured mapping of patient identifiers, encounters, and clinician sign-off metadata for clean interoperability.
  • Focused on data integrity and audit trails so every AI-generated note is traceable back to source audio and edits.
EHR API network Integrations

AI Models Integration

  • Integrated cloud-hosted AI transcription and natural language models to convert encounter audio into draft clinical notes.
  • Implemented model orchestration: initial transcription → domain-specific post-processing → clinician review → finalization.
  • Added safeguards: redaction of PHI in logs, user approval gates, and human-in-the-loop correction workflows.
Patient-Comprehensive-Insights-Pre-chart-Light-Blue-Tabs-Open2-1

Result

Delivered a unified web and mobile platform that embeds AI scribing into clinical workflows.

Enabled real-time transcription and draft note generation tied to patient encounters.

Connected the platform to major EHRs so notes and discharge artifacts appear where clinicians expect them.

Reduced manual documentation steps and provided clinicians with a fast review-and-sign workflow.

Rolled out HIPAA-ready infrastructure and CI/CD to support pilots and future scale.

Assemblage mobile app recording screen UI

From the very beginning, AcmeMinds has been a true partner in bringing Avnii to life. We entrusted them with our first idea and our first product, and they exceeded expectations at every step—from early-stage research and experience design to full-scale application development and HIPAA-compliant architecture.

What stood out immediately was their ability to translate vision into execution. The AcmeMinds team didn’t just build what we asked for—they helped us refine our thinking, challenge assumptions, and evolve our vision into a scalable, enterprise-ready ecosystem. Whether it was designing the website and application experience, defining the technical architecture, or ensuring compliance with healthcare standards, their guidance was thoughtful, pragmatic, and grounded in deep technical expertise.

Their leadership team consistently ensured that milestones were met with exceptional attention to detail and the highest quality standards. Their technical leadership helped us course-correct where needed and arrive at solutions that were not only functional, but robust, secure, and future-ready. We always felt confident that the right decisions were being made—both from a technology and compliance standpoint.

Most importantly, AcmeMinds approached Avnii as partners, not vendors. They took the time to truly understand our mission, the complexity of healthcare workflows, and the responsibility that comes with building HIPAA-compliant systems. That level of ownership and care made all the difference.

I would wholeheartedly recommend AcmeMinds to any organization looking for a team that combines strategy, design, architecture, and engineering excellence with reliability, integrity, and a genuine commitment to your success.

Aankit Shrungarpawar

Founder and CEO

Avnii - Assemblage Health Inc.

Ready to digitize clinical workflows with AI and EHR interoperability?

AcmeMinds builds HIPAA-ready clinical platforms that pair practical UX with robust integrations and AI models, enabling healthcare teams to spend more time on care and less on paperwork.

Client Wins & Case Studies

View Case Studies

Creative Studio Website

UI/UX Design & Marketing Website Development